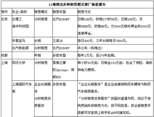
近期,各地新能源汽车推广方案纷纷出台,多数城市明确表示将探索租赁模式推广新能源汽车。目前,北京、上海、杭州、芜湖、成都、宁波等11城已开始推行电动汽车租赁模式。同样,上汽、北汽、康迪等汽车企业也在大力推广。
在新能源汽车推广初期,消费者对车辆性能、电池可靠性、使用便捷性顾虑较多,租赁模式将成为提升公众认知度的重要手段。若这种租赁模式能有效运营,将会对新能源汽车的推广应用产生重要推动作用。
第一电动网汇总北京、上海等11城推出的多种租赁模式,以供参考。可以看到,新能源汽车生产企业为了推销自己的产品,都在拥抱这一模式。但是车企显然不能总是自产自销,因此紧随而来的运营问题变成关键,如何形成有利可图的商业模式,吸引更多的资本进入?




